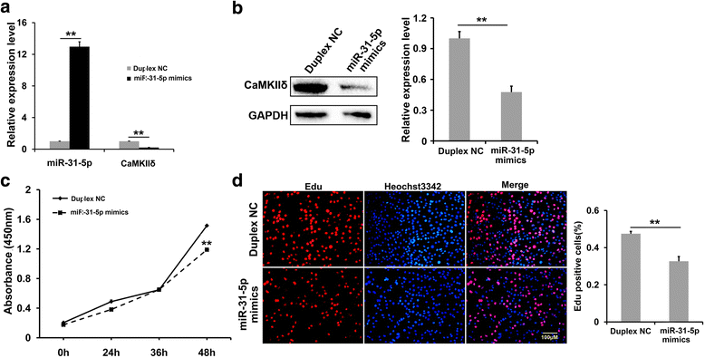
Fig. 2

The effects of miR-31-5p over-expression on the proliferation of C2C12 myoblasts. a qRT-PCR analysis of the mRNA expression of miR-31-5p and CamkIIδ. MiR-31-5p mimics and duplex NC were transfected into C2C12 myoblasts, respectively. The relative expression level of miR-31-5p was 13-folds compared with duplex NC, while the CamkIIδ expression level decreased to 20.7% in cells transfected with miR-31-5p mimics as in duplex NC cells. b Western Blotting and statistical analysis for CaMKIIδ expression. Protein of CaMKIIδ was decreased 53.6% after 48 h of transfection of miR-31-5p compared with duplex NC trasfection. c CCK-8 assay formiR-31-5p affect the proliferation of C2C12 myoblasts. After 48 h transfection of miR-31-5p mimics, the number of C2C12 cells increased much slower than in control group, especially at 48 h. d Edu assay for the proliferation ratio of C2C12 myoblasts. The statistical assay confirmed the transfection of miR-31-5p mimics resulted in a decrease of Edu labeling cells to 60% of duplex NC group (**P < 0.01)