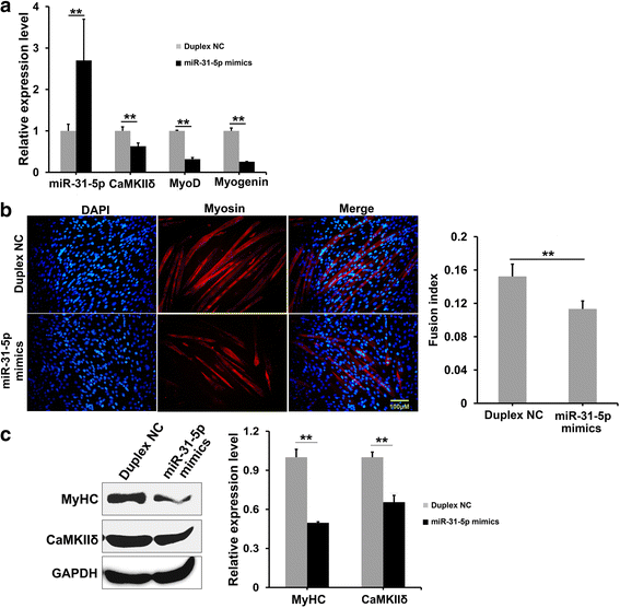
Fig. 5

Overexpression of miR-31-5p repressed C2C12 cells the differentiation. a qRT-PCR analyzes the expression of miR-31-5p, CamkIIδ, MyoD, and Mygenin. The expression level of miR-31-5p increased significantly after transfaction of mimics, while the expression level of CamkIIδ, MyoD, and Myogenin were down-regulated dramatically. b Immunofluorenscence of myosin and fusion index of the myotubes. Immunostaining for myosin (red) showed myosin expression, and the fusion index were remarkably weakened after 4-day transfection of mimics. c The detection of myosin and CaMKIIδ expression by Western blotting. The protein levels of myosin and CaMKIIδ in cells transfected with mimics were decreased to 49.6 and 65.4%, respectively. (*P < 0.05 and **P < 0.01)