Fig. 3
From: HIF prolyl hydroxylase inhibition protects skeletal muscle from eccentric contraction-induced injury

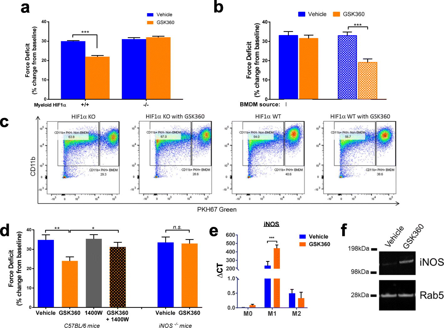
Prolyl hydroxylase inhibitors exert their protective effects via macrophage HIF1α and iNOS. a Force deficit 24 h after eccentric injury in indicated strains of myeloid HIF1α KO mice administered vehicle or GSK360 (n = 8). b Force deficit 24 h after eccentric injury in myeloid HIF1α KO mice with exogenous BMDM (either HIF1α KO or WT) injected intramuscularly following eccentric injury and treated with vehicle or GSK360 (n = 8). c FACS analysis of PKH67-green labeled myeloid populations recovered from injured muscles 24 h after injection and treatment. d Force deficit 24 h after eccentric injury in WT mice treated with vehicle, iNOS inhibitor 1400 W and/or GSK360. Right side; force deficit 24 h after eccentric injury in iNOS KO mice administered vehicle or GSK360 (n = 8). e iNOS gene expression measured by qPCR. Bone marrow-derived macrophages (BMDM) were cultured and polarized to promote classical M1 or M2 activation or left inactivated (M0) and treated with vehicle or GSK360 for 24 h. f iNOS protein expression in M1-polarized macrophages treated with GSK360 for 24 h before protein analysis by Western blot. Rab5 was used as a loading control. All data in the figure are shown as the mean ± SEM. Two-way ANOVA followed by Holm-Sidak’s test corrected for multiple comparisons; *P < 0.05, **P < 0.01, ***P < 0.001 versus the vehicle dosed cohort (unless otherwise indicated)