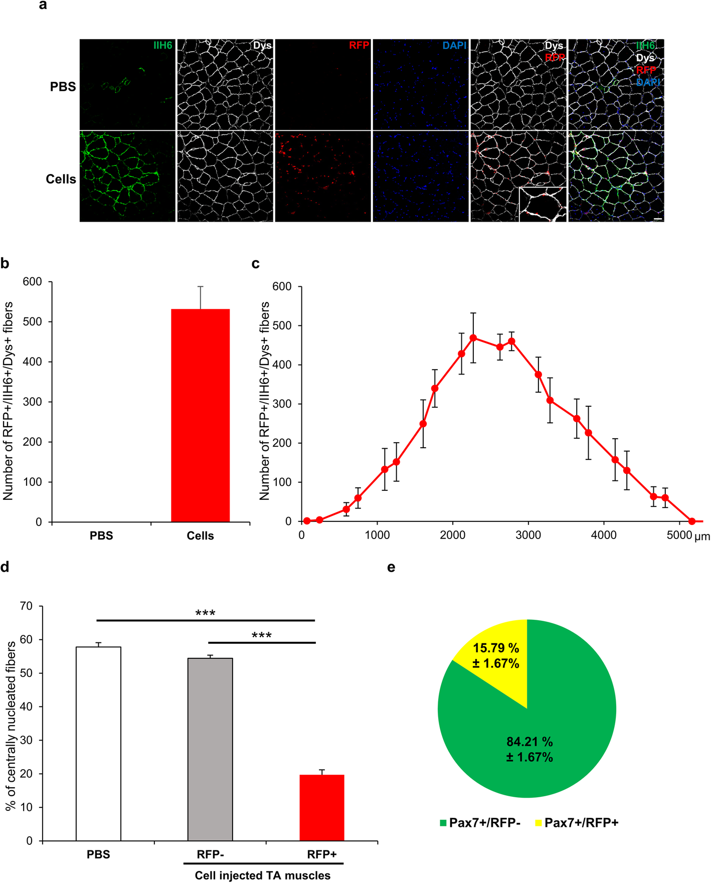
Fig. 5

Assessment of long-term engraftment in FKRPP448L-NSG recipients. a Representative images show immunostaining for IIH6 (in green), Dys (in white), and RFP (in red) in non-injured TA muscles from FKRPP448L-NSG mouse collected 4 months after transplantation. For each recipient, one TA muscle was injected with PBS (upper panel) and the contralateral TA with mouse ES cell-derived myogenic progenitors (lower panel). DAPI stained nuclei (in blue). Scale bar is 50 μm. b Engraftment quantification based on the number of RFP+/IIH6+/Dys+ myofibers. Data are shown as mean + SEM (n = 7; 3 males and 4 females). c Distribution of the number of RFP+/IIH6+/Dys+ myofibers along the TA muscle (n = 7; 3 males and 4 females). d Quantification of the percentage of centrally nucleated myofibers in the PBS injected TA muscles, RFP- and RFP+ area of the cell injected TA muscles. Data are shown as mean + SEM (n = 7 from a). ***p < 0.001. e Percentage of Pax7+/RFP+ cells and Pax7+/RFP- cells per muscle sections. Data are shown as mean + SEM (n = 7; 3 males and 4 females)