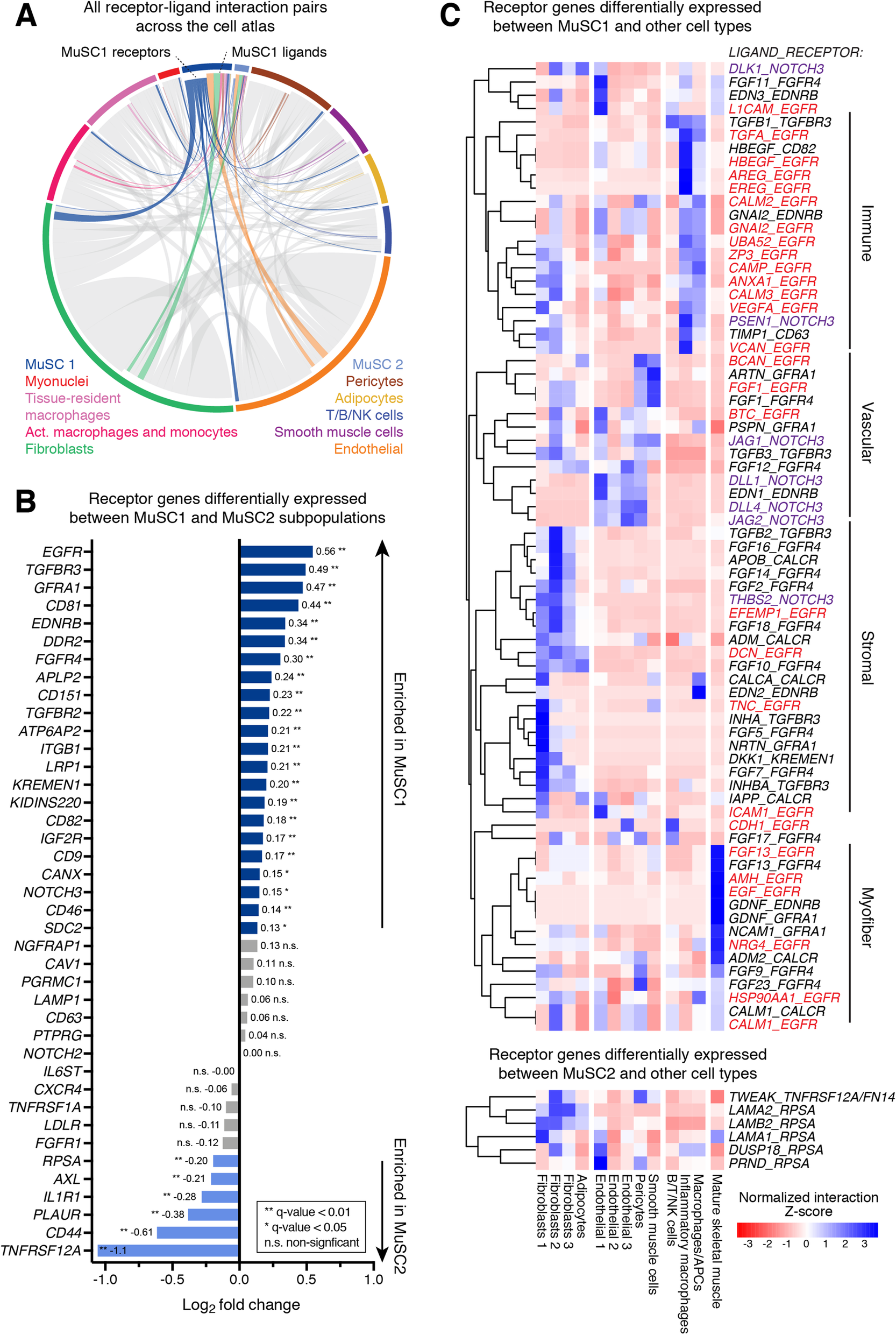
Fig. 3

Differentially expressed receptors and ligand-receptor interaction between cell populations. a Chord plot of all ligand-receptor (LR) interactions across cell populations/types within the consensus atlas based on co-expression. Each cell type is color-coded with its receptor genes more displaced from the perimeter than its ligand genes. All interactions not involving MuSC1 or MuSC2 are presented in gray. b List of differentially expressed genes between the MuSC1 and MuSC2 subpopulation ranked by log2 fold-change in expression. Positive average values correspond to genes that are upregulated in MuSC1, whereas negative values are upregulated in MuSC2. Receptors that are statistically significant (FDR-corrected q value < 0.05) are colored in blue. Receptors that are not statistically significant are in gray. c Heatmap representing row-normalized (Z-score) LR interaction scores. Rows represent ligand-receptor interaction pairs in the format LIGAND_RECEPTOR, where the receptor is either differentially expressed in the MuSC1 or MuSC2 populations compared to all the other cell types. Columns identify cell types expressing the ligand. Asterisks after the pair name also indicate that the ligand is differentially expressed by the other cell type and that interaction is likely cell-type specific. Red pairs involve the EGFR receptor, purple pairs the NOTCH3 receptor. A positive value indicates that the interaction has a high score for a particular ligand and cell type compared to other cell types